推挽晶体管电路是一种电子电路,使用以特定方式连接的有源器件,可以在需要时交替提供电路并从连接的负载吸收电流,用于向负载提供大功率,也被称为推挽放大器。
推挽放大器由2个晶体管组成,其中一个是NPN型,另外一个PNP型。一个晶体管在正半周期推动输出,另一个在负半周期拉动输出,因此被称为推挽放大器。
推挽放大器电路的主要优点是当没有信号时,输出晶体管没有功耗。推挽放大电路有多种类型,但通常将B类放大器视为推挽放大器。

A类配置是最常见的功率放大器配置,仅由一个设置为始终保持导通状态的开关晶体管组成,产生最小的失真和最大幅度的输出信号。A类放大器的效率很低,接近30%。即使没有连接输入信号,A 类放大器的级也允许相同数量的负载电流流过它,因此输出晶体管需要大散热器。A类放大器的电路图如下:

B类放大器是实际的推挽放大器。B 类放大器的效率高于 A 类放大器,因为它由两个晶体管 NPN 和 PNP 组成。B 类放大器电路以这样一种方式偏置,即每个晶体管将在输入波形的一个半周期内工作。因此,这类放大电路的导通角为180度。一个晶体管在正半周期推动输出,而另一个在负半周期拉动输出,这就是它被称为推挽放大器的原因。B类放大器的电路图如下:

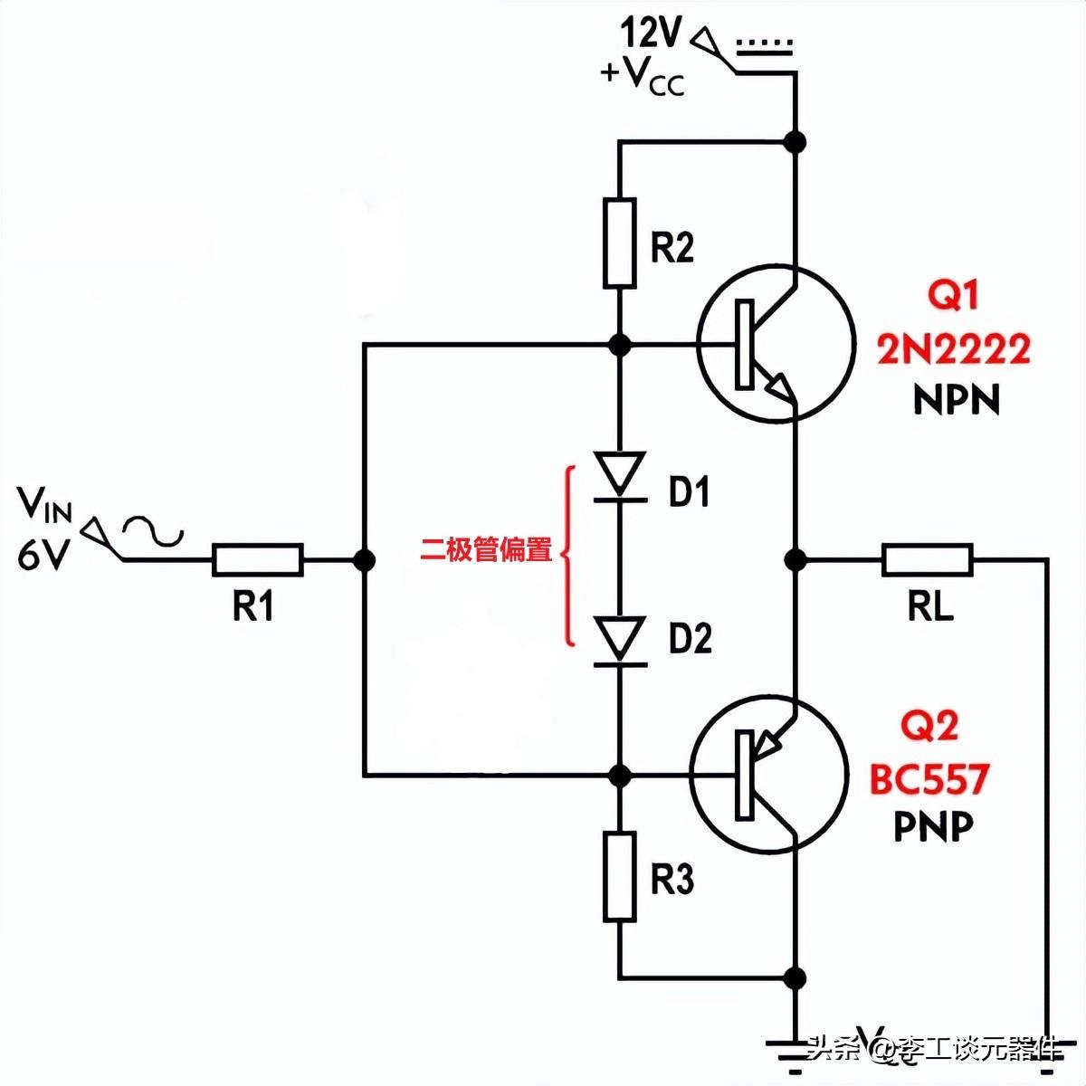
B 类通常会受到称为交叉失线V 时失真。我们知道,晶体管需要在其基极 - 发射极结处提供 0.7v 的电压才能将其打开。因此,当交流输入电压施加到推挽放大器时,它从 0 开始增加,直到达到 0.7v,晶体管保持关断状态,我们没有得到任何输出。PNP 晶体管在交流波的负半周也会发生同样的事情,这被称为死区。为了克服这个问题,二极管用于偏置,然后放大器被称为 AB 类放大器。
交叉失真缺陷可以通过使用两个在晶体管位置导通的二极管来校正。修改后的电路现在称为AB 类放大器电路。
该AB类放大器是利用A类和B类放大器电路的特性制成的电路。从 0V 到 0.7V,二极管偏置在导通状态,此时晶体管在基极没有信号。这解决了交叉失真问题。


推挽放大电路由两个晶体管Q1和Q2组成,分别为NPN和PNP。当输入信号为正时,Q1 开始导通并在输出端产生正输入的复制品。此时Q2仍处于关断状态。
类似地,当输入信号为负时,Q1 关闭,Q2 开始导通并在输出端产生负输入的复制品。
现在,为什么当 VIN达到零时会发生交越失真?下面为推挽放大器电路的粗略特性图和输出波形。

晶体管 Q1 和 Q2 不能同时导通,要使 Q1 导通,我们要求 V IN必须大于 Vout,对于 Q2,Vin 必须小于 Vout。如果 V IN等于零,则 Vout 也必须等于零。
现在,当 V IN从零开始增加时,输出电压 Vout 将保持为零,直到 V IN小于 V BE1(约为 0.7v),其中 V BE是导通 NPN 晶体管 Q1 所需的电压。因此,在 V IN小于 V BE或 0.7v期间,输出电压呈现死区。当 V IN从零开始下降时也会发生同样的事情,PNP 晶体管 Q2 不会导通,直到 V IN大于 V BE2 (~0.7v),其中 V BE2是导通晶体管 Q2 所需的电压。
不管是为扬声器还是伺服放大电路供电,推挽输出级(B类)是一个很好的选择。主要优点就是当没有信号存在时,输出晶体管中没有功耗。缺点就是信号子0V附近失真。下面来看看使用一些简单的技术可以降低多少失真。

该级既可以提供电流也可以吸收电流。因为电路实际上只是几个射极跟随器驱动同一个负载,所以操作简单;Q1 进行正摆动;Q2 进行负摆动。
在仿线V 峰值正弦波应用于输入。绘制输入 V(1) 和输出 V(2) 电压。“正弦波”输出——输出级是简单的射极跟随器。打开晶体管大约需要 0.7 V。这意味着在输入达到 +0.7 V 之前,Q1 的发射极不会开始正向移动。同样,在输入低于 -0.7 V 之前,Q2 的发射极不会向负移动。实际上,+/-0.7 V 之间的任何输入信号都有进入“死区”,使输出停留在 0V。另一个不良影响是输出低于 5V 峰值约 0.7 V。
仿真提供了一种方便的方法来确定输出信号的总谐波失真 (THD)。通过包含命令四个 10KHZ V(2),使用 10kHz 作为基频计算电压 V(2) 的傅里叶级数。
如果信号是没有失真的纯正弦波,则傅里叶级数将在基本 10kHz 处显示一个大分量 V1,没有任何分量,V2、V3、V4...,谐波频率为 20kHz、30kHz、40kHz... .. 另一方面,失真波在谐波处显示出重要的成分。THD 很容易计算为:

这里需要一种方法来弥补射极跟随器的 0.7 V 损失。这里就要想:哪个组件的导通电压接近 VBE 压降?答案是PN结二极管,下面显示了两个二极管清理死区的示意图。

这是解决失真问题的简单而有效的方法。二极管 D1 为输入信号增加了大约 0.7 V,与 NPN 发射极跟随器 Q11 的下降量大致相同,为 -0.7 V。最终效果是 VD1 和 VBE 相互抵消,保持(大约)输入电平。二极管 D2 对 Q12 的作用相同,只是极性相反。
RB1 控制 D1 的电流,电流越大(RB1 越小)意味着二极管电压越大,因此在无输入信号时 Vbe 越大。这种增加的偏差应该会进一步减少失真。但是,注意不要让 RB1 太小。由此产生的更高的二极管电流和更高的二极管电压开始正向偏置 Q1,导致集电极电流流动,即使没有输入信号也是如此。此时,晶体管已进入 AB 类偏置。只要您考虑到 Q1 中的额外功耗,这可能没问题。(偏置过多的另一个危险是晶体管在升温时进入热失控状态。)
在另一个极端,降低 RB1 可能会限制最大输出摆幅。RB1 有两个功能:
你可以通过 IRB1 = (VPOS - VB11) / RB1 计算通过 RB1 的电流,从这个公式你可以知道 IRB1 会随着 VB11 的增加而变小。到达一个点,IRB1 不足以同时为 D1 和 Q11 供电。随着输入增加,二极管 D1 最终关断,使输出在剩余的电压峰值期间保持平坦。
将 RB1 从 10k 降低到 1k 这样的值,重新运行模拟。THD 有没有下降?另一方面,如果追求的是低功耗,则增加 RB1 以降低输出级中的偏置电流。但是,在输出在峰值附近变平之前,用不依赖于 VB11 的电流源替换 RB1,或者选择具有更高 Beta 的晶体管。)
反馈可以帮助解决漂移和非线性电路等问题。这里对清理失真正弦波的任务进行测试。

这里运行仿真并绘制带有反馈的输入V(21) 和输出电压 V(22)。查看运算放大器的输出 V,运算放大器的输出补偿了射极跟随器的 0.7 V 压降。然后对输出执行傅里叶分析,THD 现在应该被压低到 0.1% 以下。
2、通过添加两个反馈电阻来为该级增加一些增益;一个从 RL3 到运算放大器的负输入,另一个从负输入到地。增益与运算放大器同相放大器的增益相同。只要确保降低输入电压,就不会过度驱动输出级。
电话:400-123-4567
传 真:+86-123-4567
手 机:13800000000
邮 箱:admin@eyoucms.com
地 址:广东省广州市天河区88号